The Problem
Moving to a new place involves many logistical, financial, and emotional factors that often make the process stressful. Currently, there is no single platform where all moving-related resources can be accessed in one place. As a result, important tasks are frequently missed, and users feel overwhelmed managing information across multiple tools.
Research Goals
The goal of this research was to understand what resources people need most during the moving process in order to consolidate them into one centralized, reliable hub.
Key research questions included:
Why are users moving?
What factors influenced their choice of location?
Where do users experience stress or frustration with existing resources?
Which resources do users find most helpful during a move?
What factors influenced their choice of location?
Where do users experience stress or frustration with existing resources?
Which resources do users find most helpful during a move?
Methodology
For this project, I conducted qualitative interviews with several friends and coworkers about their experiences with moving.
Interviews were conducted via Google Meet. At participants’ request, sessions were not recorded; instead, I took detailed notes to capture key comments and insights.
Following the interviews, I synthesized the data and organized findings into an affinity map to identify recurring themes and patterns.
Competitive Analysis
I analyzed several companies currently operating in the moving space, including PODS, U-Haul, and Moving.com.
While these platforms offer helpful resources, most are primarily known for a single aspect of the moving process—such as transportation or storage—rather than providing a comprehensive, end-to-end solution. This gap presents an opportunity for a more holistic, user-centered experience.
While these platforms offer helpful resources, most are primarily known for a single aspect of the moving process—such as transportation or storage—rather than providing a comprehensive, end-to-end solution. This gap presents an opportunity for a more holistic, user-centered experience.
Interview Findings
Several consistent themes emerged from the interviews:
Logistical Complexity: Coordinating packing, transportation, utilities, and timing often feels overwhelming.
Financial Pressure: Deposits, moving services, and unexpected costs create financial strain.
Emotional Transition: Excitement about a new space is frequently paired with stress or sadness about leaving a familiar one.
Resource Gaps: Users rely on friends, family, or fragmented online searches, but many want more structured and trustworthy support.
Point of View Statement
People preparing for a move need a clear, resource-backed timeline because organizing tasks before, during, and after a move reduces uncertainty, prevents missed steps, and helps manage stress throughout the process.
How Might We Statements
How might we organize moving tasks into a clear, easy-to-follow timeline?
How might we make reliable resources easy to access and trust?
How might we design tools that reduce feelings of overwhelm?
How might we help movers feel confident that nothing important has been forgotten?
How might we celebrate milestones to make the moving process feel more positive?
How might we support users even after the move is complete?
How might we help movers settle into their new community with relevant resources?
How might we make reliable resources easy to access and trust?
How might we design tools that reduce feelings of overwhelm?
How might we help movers feel confident that nothing important has been forgotten?
How might we celebrate milestones to make the moving process feel more positive?
How might we support users even after the move is complete?
How might we help movers settle into their new community with relevant resources?
Actionable Insights from Synthesis
Movers struggle most with understanding what to do and when to do it.
Frequently searched items include utilities setup, address changes, packing guidance, and local services.
A lack of prioritization increases stress and leads to missed tasks.
Users value guidance that feels supportive, structured, and trustworthy.
Recommendations for Product Development
Prioritize a user-friendly, phase-based timeline that guides users through pre-move, move-day, and post-move tasks.
Translate timeline steps into actionable, real-world tasks supported by curated resources.
Use accurate, reliable data sources to build trust and reduce uncertainty.
Design with progressive disclosure to minimize cognitive overload while maintaining completeness.
User personas
User personas were created based on patterns identified during user interviews and research synthesis. Each persona represents a distinct set of goals, motivations, and pain points related to the moving process. These personas helped ground design decisions in real user needs and ensured that features such as timelines, budgeting tools, and resource recommendations addressed realistic behaviors and expectations.
Task Flows
Task flows were developed to map out how users would navigate key features within HomeAhead. These flows helped identify moments of friction, clarify system logic, and ensure that each step in the experience felt intuitive and supportive rather than overwhelming.
Budget Calculator Task Flow
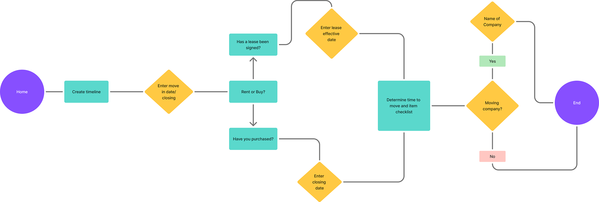
Timeline Task Flow
Visuals – Color Palette
The color palette was designed to evoke a sense of calm, trust, and organization—emotions that are especially important during a stressful life transition like moving. Soft, neutral tones are paired with accent colors to guide attention, highlight progress, and establish clear visual hierarchy without overwhelming the user.
Visuals - Moodboards by style
Moodboards were created to explore different visual directions and emotional tones for the product. These boards helped define the overall look and feel of HomeAhead, allowing for early experimentation with typography, color, imagery, and UI patterns before committing to a final design direction.
Visuals - Style Guide
The style guide establishes consistent visual standards across the product, including typography and color usage.
Wireframes - Low Fidelity
Low-fidelity wireframes were used to quickly explore layout, information hierarchy, and functionality without the distraction of visual polish. This stage allowed for rapid iteration and validation of core concepts before moving into high-fidelity design.
Budget Calculator
Task Checklist
Wireframes - High Fidelity
High-fidelity wireframes translate validated layouts into polished designs that reflect the final visual language of HomeAhead. These screens demonstrate how research insights were applied to create a calm, intuitive, and trustworthy user experience.
Budget Calculator
Timeline
Interactive Prototypes
Budget Calculator
Timeline
Reflection
This project highlighted how moving is both a logistical and emotional experience. Research showed that users don’t need more information—they need clarity around what to do and when. This insight directly shaped the phase-based timeline and task checklist.
A challenge was working with a small interview sample and unrecorded sessions, which required careful synthesis. With more time, I would conduct usability testing on the timeline and budget calculator, expand participant diversity, and explore personalization based on move type or location.
Overall, HomeAhead strengthened my ability to translate research insights into actionable product decisions and communicate design rationale clearly.